日照信息网 HTTP://WWW.RIZHAO.CC
设为首页 加为收藏 联系我们

网站地图

|港城快讯|

 
 

 

时事快讯


山东省53处湿地列入重点保护名录 日照1处入选(2016年01月16日)


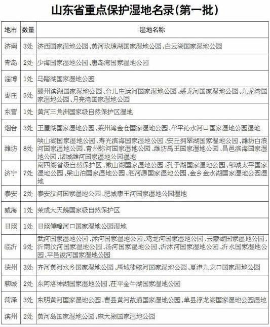
  日前,经省政府同意,省林业厅联合省发改委等八家单位发布了《山东省重点保护湿地名录》(第一批)。首批列入名录的共有53处湿地,包括国家、省湿地公园和自然保护区。
  据了解,目前,山东省湿地总面积173.75万公顷(2606万亩),占全省国土面积的11.09%。我省共建立湿地类型自然保护区17处,湿地公园187处,其中国家级湿地公园50处,省级湿地公园96处。
  在山东省人民政府办公厅制定出台的《关于进一步加强湿地保护管理工作的意见》中,明确提出湿地保护阶段性目标:确保到2017年,建立国家、省、市级湿地公园300个,湿地合理利用示范区50处、湿地生态教育基地30处,建立国家、省、市级湿地自然保护区20处;划定全省湿地生态保护红线,确定县级以上湿地保护名录;到2020年,湿地保护率达到70%以上,全省湿地面积不减少。首批省重要湿地名录的公布,对于进一步推进湿地保护的进程,有着重要的意义。
  53处湿地中,临沂最多,有9处湿地被列入第一批湿地保护名录,潍坊有8处,淄博、东营、威海、日照四地都只有一处湿地被列入第一批湿地保护名录,而莱芜一处也没有。


作者: 来源:

关闭窗口

免责声明:本站资料很多来源于互联网,如您认为本网站某部分内容有侵权嫌疑,敬请立即通知本网,并提交有力证据,本网将在第一时间予以更改或删除。Email:info@sdrz.com
网上投稿 | 关于我们 | 版权声明
本站合作:904075747@qq.com